Inside SDI | Mission & Values | Made in Italy | Team & Governance

TEAM & GOVERNANCE

Siamo persone con una forte visione della qualità.

Nessuna macchina può fare il lavoro di un uomo straordinario, lo diceva lo scrittore e filosofo americano Elbert Green Hubbard e lo sappiamo bene noi che in 50 anni siamo diventati un caso di successo proprio grazie alle nostre persone. Competenti, appassionate, geniali, etiche, accurate, generose e piene di entusiasmo, le persone di SDI sono il nostro più grande patrimonio.

Crediamo nel potere della collaborazione

Prendi un grande team, dividilo in reparti super specializzati, poi mettili in condivisione fra loro e lascia che informazioni, competenze, esperienze e visioni si incontrino per sviluppare le migliori soluzioni in grado di muovere tutto quello che serve al mondo per funzionare: fonti energetiche rinnovabili (vento, luce solare, una cascata l’acqua), fonti energetiche tradizionali, ma anche produzioni industriali, flusso di dati …. Nel nostro vocabolario collaborare è sinonimo di creare, stimolare, elevare alla massima potenza.

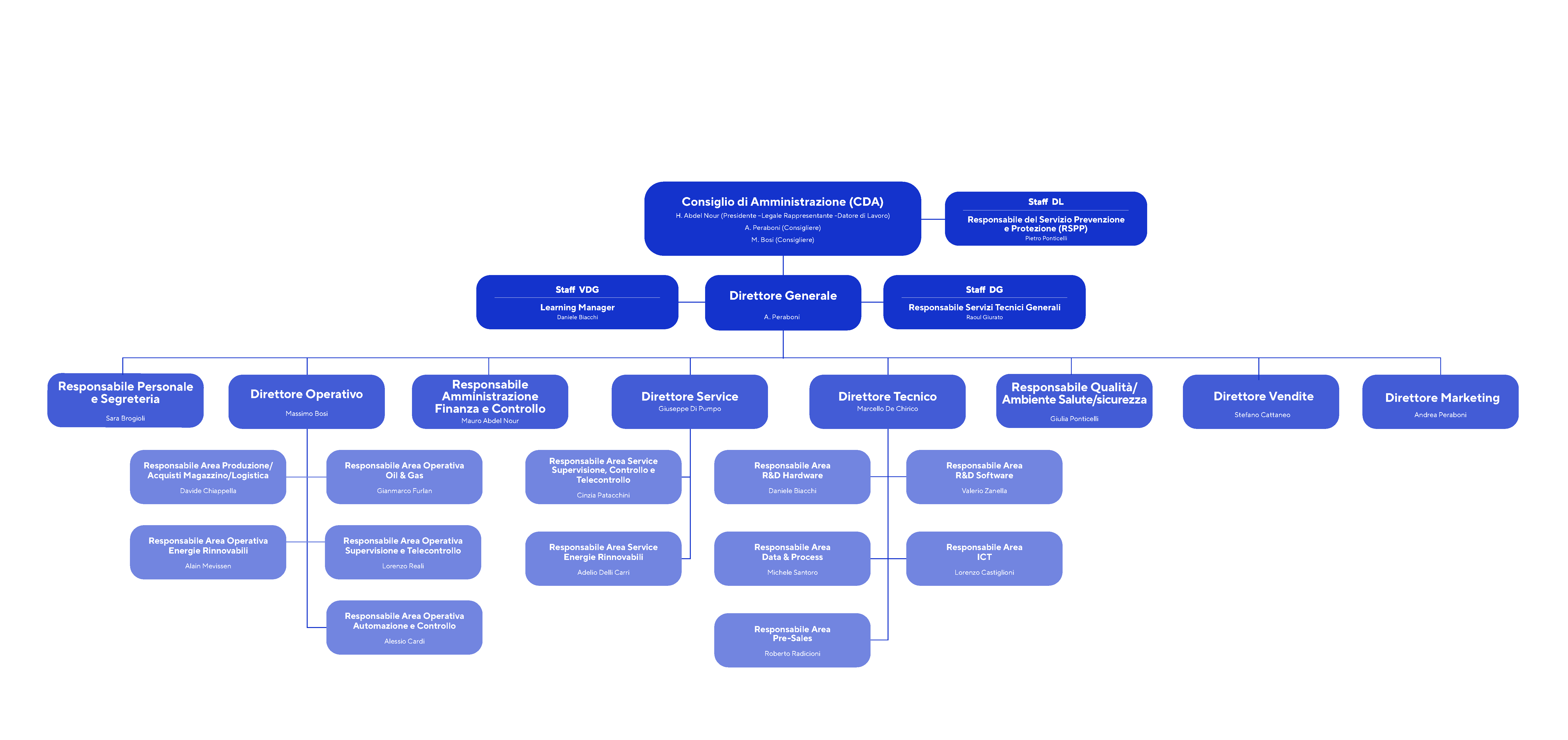
TEAM&GOVERNANCE

La nostra organizzazione

La collaborazione all'interno di SDI è creativa, dinamica e costruttiva​

Fai click sull'immagine per ingrandirla (Pdf)

Un grande management per un grande team

Scopri i principali ruoli e compiti che fanno crescere la nostra azienda ogni giorno.

Massimo Bosi


Amministratore Delegato

Massimo Bosi

Amministratore Delegato

In SDI dal 1987
Nato a Milano
Laurea in Ingegneria elettronica

Andrea Peraboni


Direttore Generale

Andrea Peraboni

Direttore Generale

In SDI dal 1999
Nato a Cernusco sul Naviglio
Laurea in Ingegneria informatica, indirizzo Automazione industriale
in

Marcello De Chirico


Direttore Tecnico

Marcello De Chirico

Direttore Tecnico

In SDI dal 1991
Nato a Milano
Laurea in Ingegneria Elettronica, indirizzo Controlli Automatici
in

Sara Brogioli


Responsabile Risorse Umane

Sara Brogioli

Responsabile Personale e Segreteria

In SDI dal 2006
Nata a Gallarate
Executive Master HR Management Advanced
in

Stefano Cattaneo


Direttore Vendite

Stefano Cattaneo

Direttore Vendite

In SDI dal 2006
Nato a Busto Arsizio
Laurea inIngegneria informatica, indirizzo di Sistemi di Automazione
in

Giuseppe Di Pumpo


Direttore Service

Giuseppe Di Pumpo

Direttore Service

In SDI dal 2001
Nato a Hamilton
Laurea in Ingegneria Elettronica con specializzazione in "Controlli Automatici"
in

Valerio Zanella

Responsabile
Area R&D Software

Valerio Zanella

Responsabile Area R&D Software

In SDI dal 2005
Nato a Busto Arsizio
Laurea Ingegneria informatica, indirizzo Automazione industriale
in

Daniele Biacchi

Responsabile
Area R&D Hardware

Daniele Biacchi

Responsabile Area R&D Hardware

In SDI dal 1997
Nato a Milano
Laurea in Ingegneria elettronica

Gianmarco Furlan

Responsabile
Area Operativa Oil & Gas

Gianmarco Furlan

Responsabile Area Operativa Oil & Gas

In SDI dal 1998
Nato a Milano
Laurea in Ingegneria Elettronica
in

Alain Mevissen

Responsabile
Area Operativa Energie Rinnovabili

Alain Mevissen

Responsabile Area Operativa Energie Rinnovabili

In SDI dal 2021
Nato a Valkenburg
Laurea in Ingegneria Elettronica
in

Cinzia Patacchini

Responsabile
Area Service Supervisione-Telecontrollo

Cinzia Patacchini

Responsabile Area Service Supervisione, Controllo e Telecontrollo

In SDI dal 2023
Nata a Corridonia
Laurea in Ingegneria civile
in

Lorenzo Castiglioni

Responsabile
Area ICT

Lorenzo Castiglioni

Responsabile Area ICT

In SDI dal 1988
Nato a Milano
Laurea in Ingegneria elettronica
in

Alessio Cardi


Direttore Sviluppo Sistemi

Alessio Cardi

Direttore Sviluppo Sistemi

In SDI dal 1997
Nato a Milano
Diploma in Informatica Industriale

Davide Chiappella

Vice Direttore
Operativo

Davide Chiappella

Vice Direttore Operativo

In SDI dal 2005
Nato a Magenta
Diploma in elettronica e telecomunicazioni
in

Mauro Abdel Nour

Responsabile
Amministrazione, Finanza e Controllo

Mauro Abdel Nour

Responsabile Amministrazione, Finanza e Controllo

In SDI dal 2015
Nato a Milano
Laurea in Economia e Amministrazione delle Imprese
in

Giulia Ponticelli

Responsabile
Qualità/Ambiente Salute/sicurezza

Giulia Ponticelli

Responsabile Qualità/Ambiente
Salute e sicurezza


In SDI dal 2004
Nata a Milano
Laurea in Scienze e tecnologie alimentari 

Roberto Radicioni

Responsabile
Area Pre-Sales

Roberto Radicioni

Responsabile Area Pre-Sales

In SDI dal 2010
Nato a Tradate
Laurea e dottorato in informatica
in

Lorenzo Reali

Responsabile
Area Operativa Supervisione-Telecontrollo

Lorenzo Reali

Responsabile Area Operativa Supervisione e Telecontrollo

In SDI dal 1997
Nato a Pavia
Laurea Ingegneria informatica, indirizzo Automazione industriale
in

Michele Santoro

Responsabile
Area Data & Process

Michele Santoro

Responsabile Area Data & Process

In SDI dal 2019
Nato a San Giovanni Rotondo
Laurea in Informatica
in

Adelio Delli Carri

Responsabile
Area Service Energie Rinnovabili

Adelio Delli Carri

Responsabile Area Service Energie Rinnovabili

In SDI dal 2023
Nato a Foggia
Master Tourism quality Management
in

Scopri perché #WEARESDI è più di una visione del lavoro